企业ESG报告实质性议题识别指南:ESG生态体系建设与报告撰写要点
tpwallet官方网站 2025年2月22日 12:27:20 tp官方正版下载 207

实质性议题识别价值
识别企业ESG的关键问题十分关键。这有助于我们了解企业如何实施ESG策略。在评级机构对企业进行评价时,这一点尤为关键。例如,如果企业能准确识别问题,就能更好地展现其优势和面临的挑战,从而提高ESG表现。随着我国A股上市公司对ESG的重视程度不断提高,许多公司已深刻意识到识别这些议题的重要性,并正努力改进相关流程。

只有准确把握核心问题,企业才能在报告中对关键事项进行真实呈现,从而使投资者、监管机构等各方利益相关者对企业状况有更清晰的认识。像一些领先企业,通过精准识别,其报告质量显著提升,在市场竞争中更具优势。
各方信息参考
企业在确定ESG报告中的关键问题时,会综合考量多方面的资料。这包括投资者对企业持续成长的期待,消费者对产品环保与安全的关切,以及监管机构制定的相应政策。以我国电力企业为例,在挑选议题时,它们会特别关注国家关于能源结构转型和节能降耗的相关政策规定。

企业会留意行业的发展变化和走向,并吸收同行的做法。比如,金融界的公司会研究那些在风险管理和社会责任方面做得好的企业是如何识别这些问题的,然后根据自身的具体情况,挑选出最合适的议题。
行业议题差异

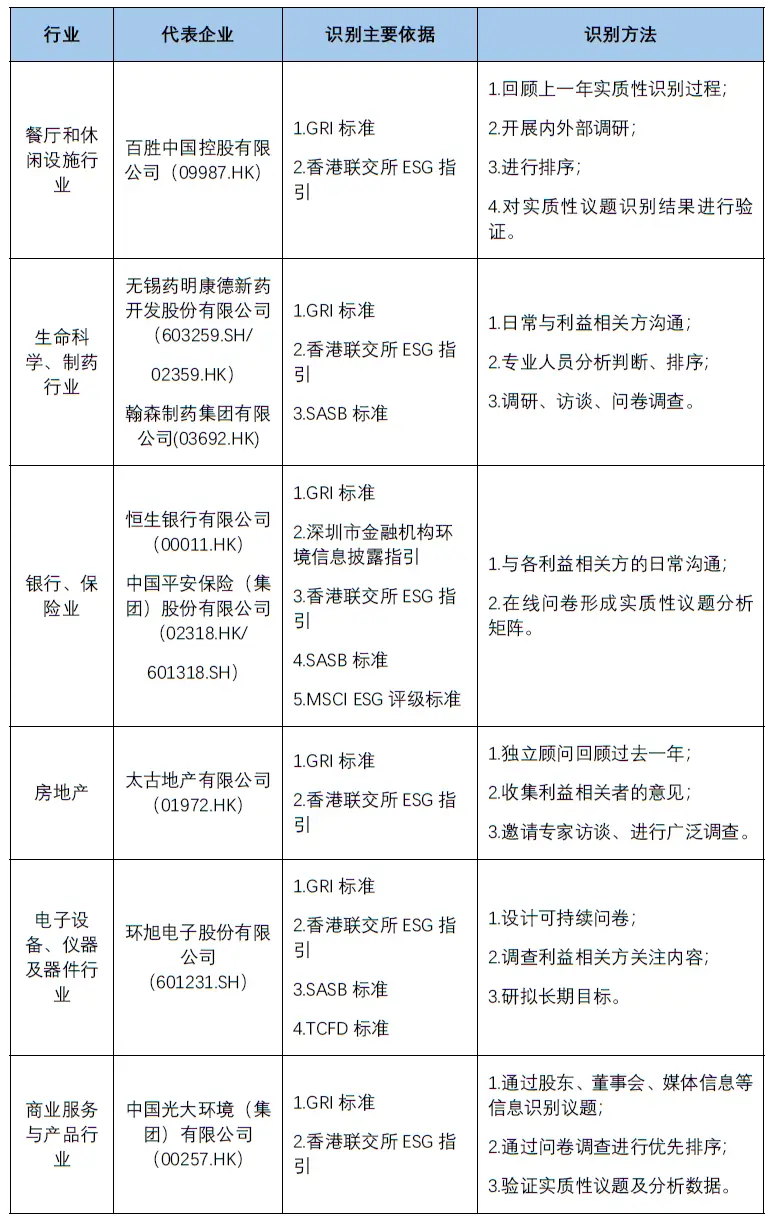
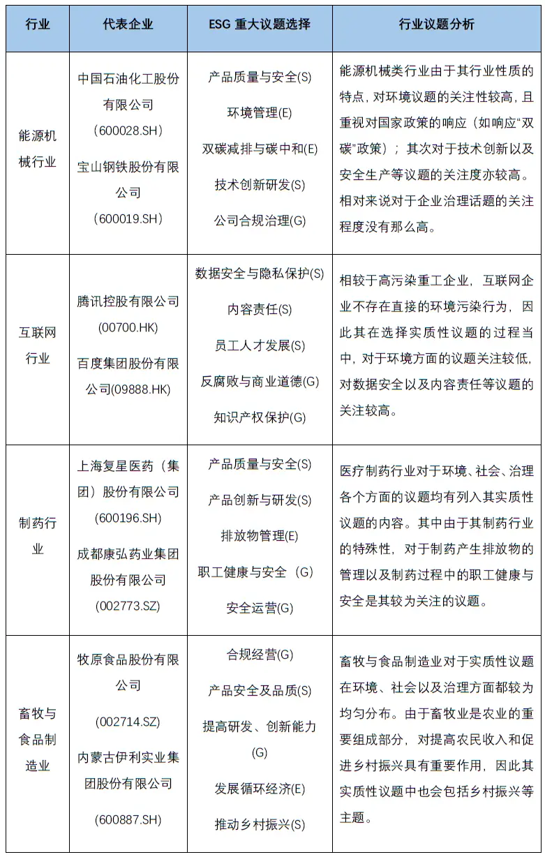
各行业因经营方式各异,其在ESG报告中所关注的重点议题也有所不同。以酿酒业为例,依据国际标准,需着重公开能源使用等关键问题。我国白酒企业在编写报告时,会特别强调在酿造环节中的能源使用和管理状况。
科技领域更重视研发创新、数据安全、隐私保护等问题。以互联网企业为例,它们会将数据隐私安全作为关键议题进行公开,因为这与用户的信任及企业的名声息息相关。
议题识别对评级影响
企业在识别和挑选关键议题时,其行为会对ESG评分产生影响。通过分析某两家企业的报告,我们发现,若议题识别出现偏差,评分可能会降低。例如,有一家公司在其报告中未能全面揭示气候变化相关议题,而这些议题正是评级机构所重视的,结果评分因此有所下降。

评级降低会对企业在资本市场的形象及融资能力造成影响。投资者普遍倾向于选择ESG评级较高的企业。评级较低可能让企业在市场竞争中处于不利地位。因此,企业需重视议题识别对评级可能带来的影响。
识别指引与标准

全球多家证券交易所推出了ESG报告的指导文件,为企业识别关键议题提供了方向。我国上海、深圳和北京三地的交易所,从2024年5月1日起实施了可持续发展报告的指导原则,详细列出了上市企业需要披露的议题。根据这些指导原则,上市公司可以明确自己的关键议题。
行业规范和协会规定同样起到辨别作用。企业应当查阅本行业标准中关于ESG报告内容的说明,例如,建筑行业协会可能会要求企业特别公开工程安全、环保施工等方面的信息。
识别方法建议
企业可以借鉴行业领先者或ESG评分较高的公司发布的报告,找出共通的议题。比如,制造业公司会效仿行业领军企业在供应链管理、员工福利等方面的议题识别和公开。然而,企业还需根据自身的经营特色进行筛选。以服装企业为例,在参考同行业其他企业时,会根据自身的生产规模和销售途径来调整议题的具体内容。
可以使用表格或矩阵图来辨别议题。我们可以选取“议题对利益相关方的重要性”和“议题对本公司的重要性”作为分析的两个维度。以房地产公司为例,通过制作表格,可以明确看出消费者关注的房屋品质与公司成本管理之间的协调问题。
在企业ESG实施过程中,许多人认为确定关键议题最为棘手。快来评论区谈谈你的看法,别忘了点赞并转发这篇文章!
tp官方正版下载是一个重要的工具,帮助用户安全、方便地管理和使用他们的USDT资产。tp官方网址下载都能满足您的多样化需求,是管理数字资产的理想选择。